
This section gives some basic electronics and robotics information along with helpful links. I also detail a lot of my projects. For most of them I've included schematics. I use ExpressSCH for drawing them and ExpressPCB for designing circuit boards. They are a free package from expresspcb.com. You can download for free and get your boards professionally manufactured for very reasonable prices. Of course, with the final layout you can also etch your own boards at home if you choose.
June 1, 2011
Audio Controlled Servo
This is a project that I will eventually use for my Halloween animatronics. It enables a servo to be controlled by audio input levels, thus syncing the servo motion with sound. I will be using it to move a jaw on a talking skull. Huge thanks to Dave Corr, Scary Terry, and Push Eject from Halloweenforum.com for all the great information and ideas. Check out their sites for lots of other great stuff.
This was a relatively large project with a lot of parts. Here's what I used:
- C1 - 1uF
- C2 - 1000uF
- C3 - 0.1uF
- C4 - 0.1uF
- C5 - 10uF
- C6 - 0.1uF
- C7 - 0.01uF
- C8 - 330uF
- C9 - .001uf
- C10 - 220uF
- D1 - Power indicator LED
- D2 - Schottky diode
- D3 - Audio signal LED
- J1 - Stero jack (I used a 1/8 inch mini)
- J2 - Servo connector (3 pin header)
- Q1 - 2222A NPN Transistor
- R1 - 1k
- R2 - 47k
- R3 - 47k
- R4 - 10k
- R5 - 1k variable
- R6 - 10k
- R7 - 1k
- R8 - 10k variable
- R9 - 2.2k
- R10- 10k
- R11 - 470
- R12 - 220k
- R13 - 10k
- R14 - 50k variable
- R15 - 10k
- R16 - 10k
- R17 - 10k
- SP1 - Speaker (I use a Molex KK connector for connection)
- SW1 - SPST Switch
- U1 - LM323T
- U2 - LM1458 OpAmp
- U3 - CD4066 Signal switch
- U4 - 555 Timer
- U5 - LM386 Amp
First things first. Here's the schematic. The servo wires may be red, black and white depending on the brand of servo used. I used an LM323 5V power regulator in order to supply 3 amps to the circuit. I found that the servo didn't perform well with only one.
Here is the breadboard layout. The topmost area is the amp portion of the circuit. The bottom left is for processing the audio signal which is them output to the CD4066 in the center, then on to the 555 timer which controls the servo movement. More detailed explanation can be found at Scary Terry's.
The hardest part of the project was laying out and wiring the board; I spent a week doing it. This is definitely something I would prefer to etch.
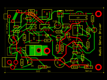
This circuit is complex enough to need a double-sided board or several jumper wires. This is the original ExpressPCB layout which I have modified a bit below for home etching. If you want to download the actual ExpressPCB file, you can do so here.
This is the bottom tracing if you want to etch it yourself. You'll notice the traces and pads are a little larger and there are additional through holes to accomodate cross through (for either the top layer or jumper wires). These images are for display only. To download the actual PNG file, click here. Printed size should be 3.8 inches by 2.5 inches.
Here's the top side tracing. I left the pads to aid in alaigning the two sides. The PNG files are very large to accomodate the best resolution and correct print size. Download the top PNG file here.
Here's the board in action. I borrowed the sound track from Push Eject for testing purposes, but can eventually run any audio I'd like through it. Picture the servo arm as the jaw of the skull.
Other Projects
My second microcontroller project - June 18, 2011My first microcontroller project - May 17, 2011
I built a motion controlled cat fountain - March 24, 2011
A 555 timer project - December 17, 2009
A basic line-following robot - March 11, 2009